Персональный проект Александра Чижова, Иркутск 1998-2006Компьютерный журнал Cooler | скачать новые компьютерные игры | гаджеты | астрономия | обзоры программиста

2009 2008 2007 2006 2005 2004 2003 2002 2001 2000 1999 1998 

prev 2 декабря 2002

next

"Продукт конверсии: конфеты быстрого развёртывания"
N 382

Известная и любимая всеми фирма Logitech представила свой вариант устройства ручного (рукописного) ввода IO Digital Pen.
У ручки есть специальная крэдла (с USB интерфейсом, конечно), которая является передаточным звеном для закачки всего что написал. Т.е. пишешь что-то этой ручкой на бумаге (внутри обычные чернила), потом суешь ее в крэдлу и она переливает все "написанные" данные в комп.
Это достаточно интересный момент - ручкой можно пользоваться отдельно от компа вообще. Правда, работает ручка только со специально отпечатанной бумагой (отслеживает движения оптичесим сенсором по специальным точкам на бумаге).
Распознавание рукописного текста не настолько хорошо сделано (и вообще в мире), чтобы что-то еще и оцифровывалось, поэтому, в большинстве своем все тексты будут храниться в графике. Емкость запоминания ручки - около 40 листов ваших "каракулей". Стоит $200. И еще 160-листовый блокнотик - $25.

Часы и радиосвязь. Не самая инновационная штучка, но пока и не ширпотреб, прямо скажем. Часы а-ля "Дик Трейси" пока еще не продаются в каждой лавке.

Радиус действия - немногим более 2 км. Мощность передатчика - 300мВ. Частотного диапазона я не знаю, но разработчики похоже вклинились в один из диапазонов сотовой связи. Имеется 22 канала для того, чтобы 44 человека на пятачке диаметром 4 км могли не мешать друг другу одновременно что-то говорить в часы и слушать (приложив к уху?).
Разработчик часов - Xact Communication. Модель называется X2X WristLinx Communicator. Стоимость на сайте определена в $50.
А замечательная игрушка для детей, кстати.

Интересная новость: фирма Sanyo Electric анонсировала новый CD-drive (CRD-BPDV2), который может писать на обычные CD-R диски данные с удвоенной плотностью записи. Т.е. на 700 Мб диск теперь влезет (с помощью нового драйва) 1.4 Гб. Если этот драйв пойдет в массы, популярность DVD-записывалки станет под еще большим вопросом.
Новая технология записи HD-burn оперирует с более мелкими питами (черточками ) на диске и улучшенной системой коррекции ошибок.
Однако, чтобы популяризировать новый CD-R формат, Sanyo не будет закрывать свой стандарт и более того, поможет компаниям, производящим DVD-читалки изменить прошивки для получения возможности читать еще и эти новые HD-CD. Т.е. даже переделки DVD не нужно будет. Ну, а старые CD-драйвы, конечно, читать эти HDCD не смогут, разумеется.

Sanyo планирует начать производство HD CD-R драйвов уже в начале следующего года.

Очень много полезных ссылок (на русском) по теме "Где взять документацию по PHP". CHM-ы, переводы, уроки, обучение, ответы для самых маленьких и пр.

Новости раздела SOUND (от 2 декабря):
- выложена популярная статья о звуке;
- словарь звуковой терминологии;
- дерево музыкальных стилей - работа продолжается;
- сводная таблица частотных диапазонов музыкальных инструментов;
- Light Alloy - проигрыватель audio/Video;
- UZURA - MP3-кодер, написанный на Фортране!;
- Windows Media Encoder v9.0 (pre-release), audio/video;
- трекерная музыка;

WebSound.Ru (в лице ведущего) вместе с сайтом http://music.ag.ru (в лице Андрея Шевченко) начинают новое широкомасштабное тестирование кодеков компрессии аудио. Какой формат сжатия музыки является оптимальным по соотношению "размер/качество" для максимального количества слушателей?
Итак, каждый может принять участие в слепом тестировании. На вкус предлагается несколько кусков длиной от нескольких секунд до минуты. Читать о тестировании здесь, там же есть и таблица.

На сервере astronet.ru начат раздел "Наука и журналисты". На этот почин редактора астронета вдохновили некоторые статьи в газетах и журналах, где неверно истолковываются некоторые открытия и наблюдения, при чем, им еще придается в большинстве случаев, мрачноватый оттенок.

Разговоры вокруг систем автоматизации электрического хозяйства в доме:

- есть магазины, где все это продается достаточно недорого (в пределах 40-70 баксов) [radioshack, x10, CoolSecurity];
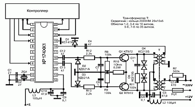
- есть "Приемопередатчик по сети переменного тока КР1446ХК1" (выпускает "Ангстрем").

Достаточно свежая отечественная микросхема. На сайте, где она описана, есть PDF-ка, в которой, разумеется, кроме разводки ножек и пр. характеристик, есть и типовая схема включения.

От 110В до 380В, скорость - от 124 бит/сек до 992 бит/сек. Модем конечно не сделаешь, но управлять устройствами в доме - самое то. Потребление - единицы миллиампер, 5В.

Что самое ценное, это - приемопередатчик, т.е. можно не только управлять, но и собирать данные, ведь PIC все равно прицеплять придется при серьезной разработке контроллера. Т.е. и в качестве центрального управляющего передатчика и в качестве маленького частного приемника в люстре этот чип можно использовать. Есть схемка попроще (без контроллера), но она явно для 1-2 устройств, потому что сигнал все равно надо как-то декодировать. Кроме PIC-a это можно сделать на любой ПЗУ-шке, но на PICе все же универсальнее.

Т.е. осталось: схема подключения PIC и силовых элементов плюс развязка, прошивка PIC и... ну и там не забыть сделать варианты прошивок для передатчика (та же схема) в разных комбинациях - ручной/компьютерный. Все. Больше ничего не нужно. При наличии всех компонентов и достаточном старании можно начинать автоматизацию своей квартиры :)

Кто спрашивал про фиберпласт и высокотемпературную изоляцию? Вот тут есть характеристики.

Весьма оригинальный модинг:

Справа - он же, только подсвеченный.

Насчет дизайна - многие говорят, что грузится в разы быстрее, совсем единицы разницы не заметили. У всех слои отображаются нормально, за исключением NN 4.x. В других браузерах проблем не замечено. Надо ставить отдельную навеску для NN.

Некоторый практикум для бестабличной верстки (слоями) можно найти вот здесь. Весьма неплохие советы, но целостности не видно, хотя сам сайт AlistaPart.com несомненно требует изучения. И стоит сходить вот сюда, чтобы поглядеть, что можно делать со слоями (и CSS).

это мой е-майл Боря делал дизайн